云南省交通运输厅关于印发《云南省公路工程造价监督管理办法》《云南省交通运输工程造价定额管理办法》《云南省公路工程工程量标准清单管理办法》的通知

云交规〔2020〕3号


各州、市交通运输局,省交投集团,省公路局、厅造价局、省交发公司:

经省交通运输厅党组会议审议通过,现将《云南省公路工程造价监督管理办法》《云南省交通运输工程造价定额管理办法》《云南省公路工程工程量标准清单管理办法》印发给你们,请遵照执行。

云南省交通运输厅

2020年5月22日

(此件公开发布)

 

云南省公路工程造价监督管理办法

第一章 总则

第一条为加强我省公路工程造价监督管理,合理确定造价,控制建设成本,提高投资效益,根据《公路工程造价管理暂行办法》、《公路建设监督管理办法》、《云南省交通运输工程造价管理办法》等有关规定,结合我省实际,制定本办法。

第二条本办法所称公路工程造价监督是指依据有关法律、法规、规章、计价依据,运用行政、技术、经济和管理等手段对我省公路工程进行全过程造价监督管理的行政行为。

第三条本办法适用于我省行政区域内从事公路工程造价活动的建设、设计、施工、监理、咨询等单位及从业人员的造价监督管理。

第四条公路工程造价监督管理实行政府监督、法人负责、设计控制、监理监控的监督管理体系。

第二章 监督管理职责

第五条交通运输行政主管部门按管理权限负责公路工程的造价监督管理工作,其所属的造价管理机构具体负责公路工程全过程造价的监督管理、检查考核。

第六条造价监督管理的职责:

(一)对项目造价管理工作方针、政策和法律、法规、规章、强制性技术标准以及交通运输行业标准、计价依据的执行情况进行监督;

(二)对项目造价文件编审程序、成果质量等进行监督;

(三)对项目造价控制目标及业务行为进行监督检查;

(四)对项目造价从业单位及个人的造价活动进行监督;

(五)对监督过程中发现的违规行为依法提出处理意见,报所属交通运输行政主管部门批准后督促实施。

第七条公路工程造价监督管理实行上级监督指导、同级监管的原则。

第八条省级造价管理机构负责省管项目的造价监督管理,对州(市)监管项目进行抽查、指导。

州(市)、县(市、区)造价管理机构负责所属工程项目造价监督管理,配合省级造价管理机构对项目工程造价监督的抽查。

第九条造价管理机构应当按监管权限,根据项目建设实际情况制定年度造价监督计划,并负责组织实施。

第十条项目建设各方应当安排专人进行项目工程造价资料的管理,分阶段负责将工程造价资料(含电子数据文件)上传至云南省公路工程造价管理信息系统,作为项目工程造价监督管理的依据。上传造价资料应当包括:项目投资估算、设计(修正)概算、施工图预算及批复文件;投标限价;合同价;计量支付台账;变更费用;材料调差费用;工程结算;竣工决算;补充计价依据等。

第十一条交通运输行政主管部门及造价管理机构在履行项目工程造价监督管理职责时,被监督单位应当履行以下义务:

(一)主动接受依法依规开展的造价监督;

(二)不得妨碍或规避监督人员进入现场检查;

(三)按要求提供项目造价管理的文件和资料;

(四)对监督中提出的问题进行整改,并上报整改报告。

第十二条造价管理机构应当根据监督职责和范围配备具有公路工程造价行政执法资格的人员开展造价监督工作。

造价管理机构应当建立工程造价方面的专家库,按随机抽取原则组织专家组,为监督工作提供技术支持。

第十三条项目建设管理单位在项目工程可行性研究报告批准后,应当向具有管理权限的造价管理机构提供相关信息,由造价管理机构复核后按规定建立造价监督项目库。

第三章 项目前期造价监督管理

第十四条项目前期造价监督管理是指从项目立项至招投标结束期间,对项目造价进行的监督管理,以审查造价文件为主。

第十五条项目前期的项目投资估算、设计(修正)概算、施工图预算等造价文件应当按照国家规定的程序和有关规定进行编制、审查、审批或者核准,涉及其他专业的项目应当按照相关专业的有关规定进行编制。

第十六条项目前期造价监督管理内容主要包括:

(一)项目投资估算、设计(修正)概算、施工图预算等造价文件的编制、审查、审批或者核准以及对有关意见的落实情况;

(二)项目投资估算、设计(修正)概算、施工图预算等造价文件编审的合规性情况;

(三)价格水平合理性、均衡性情况。

第十七条项目前期造价监督程序:

(一)监督有关造价批复意见的执行;

(二)按投资估算、设计(修正)概算、施工图预算等造价文件,分阶段依次实施造价数据审查;

(三)依据设计文件、设计咨询意见、建设管理单位出具的书面审核意见等资料,对相应的造价文件(含软件版数据)进行审查;

(四)记录、取证监督审查过程中发现的违规行为;

(五)出具造价审查报告,对造价违规行为提出处理意见。

第四章 项目实施阶段造价监督管理

第十八条项目实施阶段造价监督管理是指项目开工至竣工验收期间,对工程造价的监督管理,以现场监督检查为主。

第十九条项目实施阶段造价监督的主要内容如下:

(一)项目建设资金筹措及落实情况;

(二)项目计量支付、工程变更、新增单价、价差调整、索赔等造价管理制度建立及执行情况;

(三)项目造价管理机构设置及从业人员持证上岗制度执行情况;

(四)签约合同管理及履行情况;

(五)施工图设计、投资、合同、征地拆迁、统供物资、工程变更、计量、支付、价差调整等造价台账建立情况;

(六)工程变更及新增单价管理情况;

(七)计量支付管理情况;

(八)工程决算编制与管理情况;

(九)项目造价管理信息化情况;

(十)项目造价信息数据收集、分析及报送情况;

(十一)其他与项目造价管理有关的情况。

第二十条造价管理机构应当按“双随机、一公开”要求组织监督检查,也可根据工作需要开展有针对性的专项监督检查。

第二十一条造价监督检查可采取听汇报、查资料、看现场、问情况、专家评估、数据监督等方式进行。

第二十二条项目实施阶段造价监督检查的程序如下:

(一)项目建设单位在收到造价监督检查通知后,应当按通知要求将造价管理自检自评报告报送监督检查组;

(二)监督检查组审阅自检自评报告,按计划时间开展现场检查;

(三)监督检查组根据检查情况向项目建设单位下发整改通知;

(四)项目建设单位上报整改落实情况,监督检查组根据上报资料对整改落实情况进行跟踪复核;

(五)造价管理机构对监督情况进行整理形成督查报告报交通运输行政主管部门。

第五章 工程造价从业市场监督管理

第二十三条凡在我省从事公路工程造价活动的人员应具备相应的职业资格及专业技能。

第二十四条造价从业人员监督管理的主要内容如下:

(一)从业人员职业资格与执业范围的符合情况;

(二)造价成果文件的质量情况;

(三)造价成果文件的签名盖章情况;

(四)造价人员职业资格证书注册情况。

第二十五条造价咨询机构监督管理的主要内容如下:

(一)从业资质与从业范围的符合情况;

(二)造价成果文件的质量情况;

(三)合同履约情况。

第六章 结果处理

第二十六条造价管理机构应当按照监督内容根据本办法附件对造价监督的结果实行量化考核。

第二十七条造价监督检查量化评分满分为100分。分为优秀(考核分≥95)、良好(80≤考核分<95)、合格(60≤考核分<80)、不合格(考核分<60)四个等次。

第二十八条造价管理机构应当对在造价监督中发现的造价活动违规行为进行记录取证,作为信用考核管理的依据。

第二十九条造价从业单位和人员存在违规、失信行为的,按相关规定进行处理,并将相关人员行为记入造价信用档案,档案记录内容纳入从业人员资格管理;违反相应法律法规的,按相应法律法规处理。

第三十条国家工作人员在造价监督管理工作中,滥用职权、玩忽职守、徇私舞弊的,依法给予行政处分;构成犯罪的,依法追究刑事责任。

第七章 附则

第三十一条本办法由云南省交通运输厅负责解释。

第三十二条本办法自2020年6月22日起施行,《云南省交通运输厅关于印发〈云南省交通基本建设造价监督管理办法〉的通知》(云交基建〔2009〕639号)同时废止。

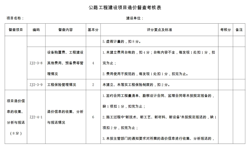
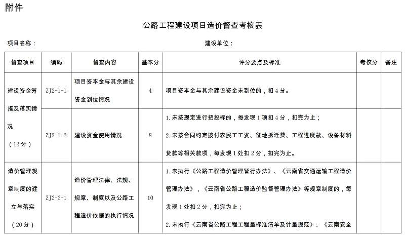
附件:公路工程建设项目造价督查考核表

 

云南省交通运输工程造价定额管理办法

第一章 总则

第一条为加强我省交通运输工程造价管理,科学编制造价定额,合理确定和有效控制工程造价,依据《公路工程造价管理暂行办法》《云南省交通运输工程造价管理办法》等有关规定,结合我省交通运输行业的实际情况,制定本办法。

第二条本办法适用于我省交通运输工程建设及养护相关造价定额的管理。

本办法中所称的“造价定额”是指在编制交通运输工程造价文件中应使用的定额、标准、指标、指导价及其他相关计量计价规范等。

第三条省级交通运输行政主管部门负责全省的交通运输工程造价定额发布及管理工作,建立完善交通行业造价定额标准体系,指导监督全省造价定额的实施。造价定额制定、修订、核备、解释及日常管理等具体工作由省级交通运输工程造价管理机构负责。

第二章 造价定额管理

第四条我省交通运输工程造价定额管理由省级交通运输工程造价管理机构负责,主要职责包括:

(一)组织编制(修订)我省交通运输工程补充造价定额;

(二)负责我省造价定额子目、材料、机械代号的统一编排;

(三)指导我省相关单位在现行造价定额的基础上制定企业定额;

(四)审核、报备我省交通运输行业内相关专项造价定额;

(五)监督和检查现行造价定额在我省交通建设各个环节的执行情况,收集反馈意见;

(六)负责对我省交通行政主管部门发布的造价定额进行解释、答疑;组织我省造价定额的宣贯培训。

第五条造价定额使用单位在工程造价过程中遇造价定额缺项时,可按相关规程编制临时专项补充定额,报省级交通运输工程造价管理机构审核后,在规定的范围内使用。

第六条鼓励相关企业、设计单位、科研单位等参与造价定额的制定(修订)工作,提高造价定额的科学性及社会公信度。鼓励企业编制企业内部造价定额,各相关企业应配合提供造价定额制定(修订)所需的基础数据。

第三章 造价定额制定(修订)

第七条造价定额制定(修订)的工作由省级交通运输工程造价管理机构提出计划,报省级交通运输行政主管部门批准后开展。

第八条造价定额制定(修订)计划应明确工作任务、工作重点、主要措施、进度安排、工作经费等内容。

第九条省级交通运输工程造价管理机构根据相关技术规范、定额编制规程等组织进行制定(修订),体现符合工程建设及养护实际的造价定额社会平均水平。

第十条省级交通运输工程造价管理机构应根据工程建设及养护中出现的新技术、新工艺、新材料、新设备等缺项情况,按公路工程行业标准体系的要求,编制补充定额。

第十一条省级交通运输工程造价管理机构应根据技术规范调整更新情况,对不适应工程造价需求的造价定额进行修订。

第十二条造价定额的制定、修订工作应按编制大纲、初稿、征求意见稿、送审稿、报批稿、批准发布六个步骤进行。

(一)编制大纲:省级交通运输工程造价管理机构根据造价定额工作计划拟定工作大纲,工作大纲主要内容应包括:任务依据、编制目的、编制原则、编制依据、主要内容、需要解决的主要问题、编制组人员与分工、进度安排、编制经费来源等。

(二)初稿:根据工作大纲开展调查研究工作,深入造价定额使用单位了解情况、广泛收集数据,对编制中的重大问题或技术问题,应召开专题会议论证,并形成相应报告,在此基础上经过项目划分和水平测算后编制完成造价定额初稿。

(三)征求意见稿:省级交通运输工程造价管理机构组织专家对造价定额初稿进行初审,修改完成造价定额征求意见稿。征求意见稿由省级交通运输行政主管部门或造价管理机构公开征求意见,征求意见的期限一般为1个月。征求意见稿包括正文和编制说明。

(四)送审稿:省级交通运输工程造价管理机构对征求意见稿阶段收集到的意见逐条归纳整理,并提出处理的意见和理由。对其中有争议的重大问题,可根据情况采用补充调研、测试验证、专题会议等形式进行处理,在征求意见稿反馈意见的基础上,开展送审稿的编制工作。

(五)报批稿:省级交通运输工程造价管理机构根据审查意见进行修改后形成造价定额报批稿文件,送审文件应包括正文、编制说明、征求意见处理汇总表等。

(六)批准发布:省级交通运输工程造价管理机构根据定额送审文件审查意见进行修改后形成报批文件,报送省级交通运输行政主管部门批准发布。报批文件包括正文、编制报告、审查会议纪要、审查意见处理汇总表等。

第十三条造价定额制定(修订)的程序和要求应当符合《云南省交通运输工程定额编制规程》的相关规定,术语、符号、计量单位等严格执行国家相关标准和规范,做到格式规范、语言严谨、数据准确。

第十四条造价文件审查、评审或审批单位、竣工结算审计中介机构不得将未经审查备案的临时造价定额作为相应的计价依据。

第四章 编制费用

第十五条造价定额制定(修订)的经费由省级交通运输工程造价管理机构根据造价定额制定(修订)计划,编制年度费用预算,按有关财政预算管理规定报批使用。

第十六条造价定额编制费主要用于组织编制(修订)各类造价定额发生的人工费、差旅费、会务费、资料费、设备费、办公费、专家咨询费、出版印刷费等费用支出。

第五章 附则

第十七条本办法由云南省交通运输厅负责解释。

第十八条本办法自2020年6月22日起施行,《云南省交通运输厅关于印发〈云南省交通运输工程定额管理办法〉的通知》(云交政法〔2010〕549号)同时废止。

 

云南省公路工程工程量标准清单管理办法

第一章总则

第一条 为规范我省公路工程工程量清单的编制和计量,根据《公路工程造价管理暂行办法》《云南省交通运输工程造价管理办法》《公路工程标准施工招标文件》等有关规定,并结合本省实际,制定本办法。

第二条 我省行政区域内的二级及以上公路工程项目采用工程量清单招标的项目适用本办法,二级以下的公路工程项目可参照本办法执行。

第三条 《公路工程工程量标准清单》(以下简称“标准清单”)是由云南省交通运输厅发布的附有工程量计量规则、工作内容和相关说明等的工程量清单,是建设单位编制工程量清单及进行合同管理的重要依据。

第四条 省级交通运输工程造价管理机构负责对我省公路工程“标准清单”进行动态管理及更新,并对“标准清单”执行情况进行监督检查。

第二章“标准清单”的组成

第五条 “标准清单”包括工程量清单编制规定、工程量标准清单、工程量清单计量规范三部分。

第六条 “标准清单”的内容包括第100章总则、第200章路基、第300章路面、第400章桥梁、涵洞、第500章隧道、第600章交通安全设施、第700章绿化及环境保护设施、第800章公路管理、养护设施、第900章管理养护及服务房屋。

第三章 “标准清单”的使用及管理

第七条 “标准清单”为全省统一的工程量标准清单和计量规则。采用“标准清单”招标的工程,编制工程量清单时应按“标准清单”编制。

第八条 工程量清单应当作为招标文件的组成部分,其工程数量的准确性和完整性由建设单位负责,建设单位在招标时应保持“标准清单”、计量规范、招标文件的一致性。

第九条 工程量清单应由具有编制能力的招标人,或受其委托具备相应资质的工程造价咨询企业进行编制。

第十条对于需要新增“标准清单”中没有的工程量清单子目的,应当由建设单位将需新增的子目名称、计量单位、计量规则及工程内容报省级交通运输工程造价管理机构审核,建设单位按审核意见执行。

第十一条 符合相关法规、规章、规范的新增清单子目,省级交通运输工程造价管理机构审查通过后,将修订后清单子目及计量规则,以书面和电子文档两种方式通知建设单位使用,并将新增子目编入标准清单,定期发布。

第十二条 不符合相关法规、规章、规范的新增子目,省级交通运输工程造价管理机构将书面通知建设单位进行修改。

第十三条 新增工程量清单子目及计量规则应遵循真实、客观、准确、科学合理、避免歧义、便于合同管理的原则,并按下述要求划分清单子目及相应的计量规则:

(一)如“标准清单”已有紧邻上级清单子目,且有对应本级清单子目计量规则的,则在“标准清单”对应的同级计量子目增加清单子目;

(二)如“标准清单”已有紧邻上级清单子目,但没有对应本级清单子目计量规则的,则在“标准清单”增加对应的本级清单子目及工程量清单计量规则;

(三)如“标准清单”没有紧邻上级清单子目及计量规则,需要新增的,则在“标准清单”相应的章节增加清单子目及工程量清单计量规则。

第四章 附则

第十四条 本办法由云南省交通运输厅负责解释。

第十五条 本办法自2020年6月22日起施行,《云南省交通运输厅关于印发〈云南省公路工程工程量标准清单管理办法〉的通知》(云交基建〔2010〕424号)同时废止。

 

相关文档:

《云南省公路工程造价监督管理办法》 修订解读

《云南省交通运输工程造价定额管理办法》修订解读

《云南省公路工程工程量标准清单管理办法》修订解读

云南省交通运输厅发布